犯罪大师最后的线索答案是什么?犯罪大师最后的线索答案详解
犯罪大师最后的线索答案是什么?犯罪大师最后的线索答案详解

奖励经验值:1500
“这是M留下的盒子。”鱼老板右手伸出手,冲你比了一个八,在你眼前晃了晃。
“这次要这么多吗?”你惊讶了一下。
鱼老板是推理协会的副会长,姓余,因为总是能从奇奇怪怪的地方拉来赞助而被称为老板。因为会长经常神秘消失,现在推协都是鱼老板在负责。好在鱼老板非常能干,推协里一直流传着一句话,“没有人可以从鱼老板手里多拿一个思源币”。思源币是推协内部流通的一种货币,用来解锁内部线索和资源。
答案:1.2014 、 2.1989 、3.施寺百分之百
详细解析:
第一关
盒子上面有一行数字:44,79,11,67,39,48,88,42,32,22,75,73,18,77,33,10,07.
两侧有图案,分别如下。
左侧图案:

右侧图案:

(请输入数字指引的答案四个数字)
答案:2014
解析:
1.观察发现左侧图案为小写字母与大写字母的对应关系,右侧为大写字母与数字的对应关系,最终提示为数字。因此,小写字母为明文,大写字母为一层加密,数字为二层加密。
2.根据右侧图案,将提示解密为大写字母:

根据左侧图案,六张图上角落里实心或者空心的饼状图形暗示拼接方式。从全是小写字母那张图入手解题,拼成如下图形。可以根据XWV那张图黑白饼状图形在同一侧,与其他图无法拼接,而快速认出XWV为干扰项,上面的字母与解谜结果无关,且无可对应位置。


表示黑色线路相交的时候的具体走向,遇到“十”字的图案,应该直走,不要拐弯。因此可得下表。

4.“spacebar”、“backspace”对应电脑键盘的功能。得到字符串“er ling yisi”,即是“2014”。
第二关
第一张纸条:you zhuan qi zi lai di xia shi即“右转棋子来地下室”;
第二张纸条:su she shizi mu de shun xu 即“宿舍是字母的顺序”;
你根据刚刚纸条上破译的内容,输入了M房间的密码。
(请输入房间四位数字)
答案:1989
解析:
1.根据M的笔记,总结出每一个字母所对应的图案的规律。因为已经提供了第一张纸和第二张纸的内容,可以找出每一个字母对应的图案,分析它们之间对应的规律,破译剩下的纸条。其中,第四、五、六张纸条冒号前有出现过的图形,分别是对应字母L、M、N。因为需要找M的房间密码,所以只需要破译M对应的纸条,也就是第五张。
2.根据已经有的对应关系,我们可以整理出如下表格,推理出字母和图形的对应逻辑。

1.由规律破译出纸条的内容:

得到两条线索“对联是密码”,“M:右一左七左六左七”。
1.对联上联(一去二三里烟村四五家)在右,下联(亭台六七座八九十枝花)在左。右一指右联第一个字,即“一”;左七指的左联第七个字,即“九”;左六指的左联第六个字,即“八”。所以M房间的密码是1989.
第三关
请问,施山和施寺谁更有可能获得胜利?他获得胜利的可能性是多少?
格式:施山/施寺/一样(指两个人获胜概率一样)+概率(例如:百分之十)
(请输入答案例如:施山百分之十)
答案:施寺百分之百
解析:
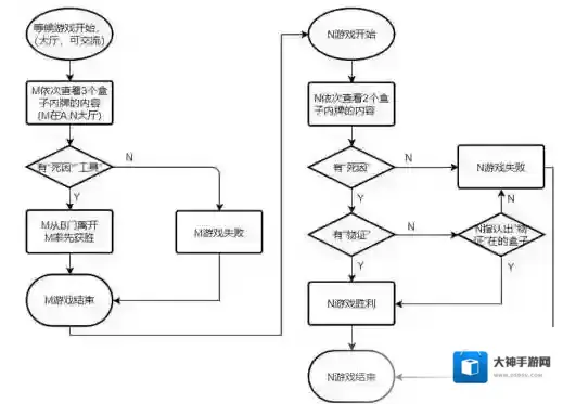
为了描述方便,用R,Y,B,G分别表示红、黄、蓝、绿色;a,b,c,d分别表示“死因”、“工具”、“物证”、“死神”。M表示施山,N表示施寺。
理解游戏流程。
①准备过程:

通过以上流程,最终我们可以发现:“桌面”上一共有4个盒子;颜色R,Y,B,G各一种;内容a,b,c,d各一种;数字不确定。
①提示内容:
用(颜色+内容+数字)的形式给四个盒子编号,可以得到“书架”上的盒子为Ral,Ra2,Rb1,Yc4,Ya6,Yd7,Bc5,Bd3,Bb9,Gb7,Gc2,Gd9.甲乙丙在检查盒子和卡牌的时候可以知道书架上的盒子。
由于甲只知颜色,乙只知内容,丙只知数字,可以根据甲乙丙的对话进行如下推断:
1丙不知道→丙可以知道数字,而他无法判断是什么牌→盒子中数字有重复:Ral,Ra2,Rb1,Yd7,Bb9,Gb7,Gc2,Gd9符合
2甲知道丙不知道→甲只知颜色,丙只知数字,甲可以确定丙无法判断是哪个盒子包含哪张牌→甲所选的盒子颜色中的数字,每一个都有重复:Ra1,Ra2,Rb1,Gb7,Gc2,Gd9符合
3乙也不知道→在明白了以上信息后,凭借内容还是无法判断→剩下的牌内容还有重合:Ra1,Ra2,Rb1,Gb7符合
4甲依旧不知道→在明白了以上信息后,凭借颜色还是无法判断→颜色有重合:Ra1,Ra2,Rb1符合
5丙知道了→虽然一开始无法判断,但是在明白了以上信息后,凭借数字可以得到信息→数字不重合:Ra2最终得到:R(红色盒子)内的牌上的内容一定是a(死因)。
注意:以上推断需要结合对话的语境,一步一步推理得到,而不是只相对于最开始的牌型。丙的最后“知道”不代表可以推断出最后所有的牌。根据流程强调的随机性也可知,不存在推理出最后所有牌型的情况。
②游戏流程及胜负判定:

1.可能性计算:
①理解题目中的隐藏条件:
1根据1中内容得到,电脑“桌面”上的盒子表示为:R(a),①(?),②(?),③(?)
其中,①②③分别表示:除了R以外左数第1、2、3个盒子;()里为牌正面的内容。
2M赢得胜利会从A穿过大厅到B,失败不会,根据场馆平面图可推出:N可以知道M的游戏结果。
3本题关键不在于概率,而在于策略。“游戏开始前可以交流”,因此M和N可以相互交流策略,M可以告诉N自己会打开第几个盒子。“MN可以在不影响自己胜率的情况下互相帮助”也对此有所提示。
②证明N的胜率大于M的胜率,且为100%:
1M需要选到“a”+“b”,在确定R盒为a的后,M第一个选红色盒子R。接下来M要从剩下三个盒子中选两个,两个盒子中不一定有b。因此M胜利的可能性小于100%。
2N需要选到“a”+“c”,N胜率为100%。必胜法可以如下:
事先两人商量方案:M选R得到a。接着,M选除R外左数第1个盒子。
如果得到b,M选除R外左数第2个盒子;
如果得到c,M选除R外左数第2个盒子;
如果得到d,M选除R外左数第3个盒子。
N观察M是否胜利,然后选R得到a。N选除R外左数第2个盒子。
如果得到c,直接获胜;
如果得到b且M胜,N指认除R外左数第1个盒子;如果得到b且M败,N指认除R外左数第3个盒子;
如果得到d且M胜,N指认除R外左数第3个盒子;如果得到d且M败,N指认除R外左数第1个盒子。
具体情况如下:

①证明M帮助N不影响自己的胜率:
可以由前面推理甲乙丙对话得到的甲抽取的是红色盒子内容为死因,其他盒子的内容,颜色,数字可以视为独立事件,被M选择的可能性是一样的,里面出现某一内容的可能性也一样。M接下来两次会在剩下的三个盒子中选择两个。无论M怎么选择,它们的概率一样。而策略的运用在这里不会影响概率,因此帮助N不会降低M获胜的可能。
1.因此施寺是胜率更高的人,胜率为100%。
犯罪大师3月24日世界游记答案是什么?犯罪大师3月24日世界游记答案解析

tips:由于“世界游记”未公布正确答案,目前答案仅供大家参考!
参考答案:FEMS
题目提示“Tic-Tac-Toe”是井字棋游戏,根据井字棋找出对应图案数字,再带入第二个图得出字母图案。
世界游记
我叫Mr.A.是一位旅行家,好久没出去旅游了,由于新冠的爆发。我只能在家里待着了。如此的无聊,不如翻一翻以前的游记吧!
诶!这是,对了,这是我的老同学送给我的。他说这几张图片解出来是他在学生时的一位偶像,哈哈,正好无聊,看一看。我还记得以前他特别喜欢和我下Tic-Tac-Toe。
图一:

图二:

提示:找出符号所表示数字再代入第二张图中寻找答案!
(请输入答案四个英文字母)
犯罪大师生日红包答案 犯罪大师生日红包答案是什么

参考答案:617206791
根据谜题可知需要找二十八星宿中的井宿、鬼宿、角宿、亢宿、心宿、斗宿、虚宿、奎宿、毕宿,连线得出数字,然后按照“以龙为始,顺时相走”的顺序排序,最终得出617206791
生日红包
今天是我的生日,我的父母为我举办了一场生日宴会,宴会上我收到了很多红包,心里已经开始盘算着要怎么去“挥霍”了。
我的爷爷走了过来对我说道:“乖孙儿,这是爷爷奶奶给你的红包,听说你加入了你们学校的校园侦探社,爷爷也在这红包上面设了一个小题目,解开它你就可以拿到红包了!里面可有1万块钱呢。还记得爷爷教你的古代天文学家观测到的天文知识嘛?说不定会帮助到你哦!”
古有二十八舍,分四方七宿。现有井鬼角亢心斗虚奎毕。跟随指引,一一对应,由点至线,可得九数:
天樽三,五诸侯三,北河二,水位四,天樽二,老人。
爟二,天社二。
天田一,楼二,南门二,库五,天门二。
大角,阳门二。
心三,心一,积卒六。
天鸡二,建星六,斗三,天渊四,鳖六。
司非二,泣二,败臼四,败臼二,离瑜三,司非一,司非二。
王良二,奎十,天溷四,土司空,外屏二,奎九。
天高二,天街一,天园九。
四方四兽,以龙为始,顺时相走,即出答案。
(请输入答案9个数字)
相关推荐
大神手游网